Inhaltsverzeichnis
SE-412/K
Sprechfunkstation SE-412/K, VRC-12; Transceiver RT-264, hergestellt von Associated Industries.
Ende der Sechzigerjahre wurden mit dem Kauf des amerikanischen Schützenpanzers M113 aus U.S.-amerikanischer Produktion stammende VHF-Sprechfunkgeräte eingeführt: das System VRC-45 mit dem Sendeempfänger RT-524A fand in der Schweiz als SE-412 weite Verbreitung.
Die Version des RT-264 mit zehn vorprogrammierbaren Frequenztasten und motorischer Abstimmung war in der Schweiz ursprünglich nicht im Einsatz. Erst bei der Beschaffung des Kampfpanzers 87 „Leopard II“ die Version mit dem RT-246 als SE-412/K zum Einsatz
Technische Daten
- Frequenzbereich: 30-52,95 und 53-75,95 MHz, 920 Kanäle mit einem Kanalabstand von 50 kHz
- zehn mechanische Frequenzpresets; kein Gerätelautsprecher
- Sendeleistung F3 1-3 W (low power) / 35 W (high power)
Stromversorgung
- Netzbetrieb: nur mit Netzspeisegerät
- Akku / Batteriebetrieb: 22 - 30 V DC (nominal 24 V Fahrzeugbatterie)
Dimensionen
- 381 x 152 x 330 mm, 26.4 kg
Zubehör
- Die Sprechgarnitur für das SE-412/K auf dem "Leopard" ist der im Helm verbaute Sprechgarnitur VTH-SV3 von Racal mit einem Kehlkopfmikrophon von Telemit ALN 2467135 grün.
- Mit dem Kanalwahlgerät C-2742 können die Kanäle des SE-412/K angewählt und so der Sendeempfänger fernbedient werden.
- Lautsprecher LS-454/U
- Als Standardantenne für das SE-412/K auf dem "Leopard" kam ein elektronisches automatisches Antennenabstimmgerät mit Kurzstabantenne HX101 von Rohde & Schwarz zum Einsatz
- bei den üblichen Installationen wurde eine AT-912 Rutenantenne mit dem mechanisch - automatischen Antennenabstimmgerät MX 2799 eingesetzt.
Bedienung
Das VHF-Sprechfunkgerät deckt den militärischen VHF-Bereich in zwei Bändern (30 - 52,95 und 53 - 75,95 MHz) in 50 kHz Schritten ab, die Sendeleistung ist im FM - Telephoniebetrieb umschaltbar, in Stellung POWER LOW wird mit 1 - 3 W eine Reichweite von ca. 5 km erreicht, in Stellung HIGH beträgt die Reichweite 20 - 30 km mit ca. 35 Watt Ausgangsleistung bei Verwendung der Rutenantenne.
Auf der Frontplatte des Sendeempfängers finden sich links oben eine Lampe CALL, die bei Ansprechen des Squelch einen eingehenden Funkspruch signalisiert, darunter liegen die motorisch betriebenen Frequenzwahlschalter für die MHz und die kHz-Stellen, die Arbeitsfrequenz wird mechanisch digital in einem kleinen Fensterchen angezeigt.
In der linken unteren Frontplattenecke findet sich der SQUELCH - Schalter für die Rauschsperre: in der Betriebsart SQUELCH OLD wird der Empfänger durch ein eingehendes Signal lautgeschaltet, in Stellung NEW durch einen von einem andern SE-412 / 227 eingehenden 150 Hz - Ton, so dass diese Funktion nur zur Kommunikation mit Stationen aus der gleichen Gerätefamilie nutzbar ist. Gleich daneben liegt der Lautstärkregler.
In der Mitte der Frontplatte sind die Bandschalter für die beiden VHF-Bereiche A und B resp. 30 - 52 / 53 - 75 MHz und automatischer Umschaltung vom Fernbediengerät in Position AUTO angeordnet; darunter der Betriebsschalter mit den Positionen für niedrige und hohe Sendeleistung und Fernbetrieb REMOTE.
Rechts daneben ist das Drucktastenfeld mit den zehn Kanaltasten angeordnet, die Frequenzen werden für jede Taste elektromagnetisch voreingestellt.
Zur Rechten findet sich oben die Antennenbuchse. An die Buchse ANT CONT wird das automatische Antennenabstimmgerät angeschlossen.
Zur mechanische Voreinstellung derFrequenztasten wird der Deckel des Tastenfelds heruntergeklappt. Zum Abstimmvorgang wird die entsprechende Frequenztaste hineingedrückt, dazu die Taste TUNE gedrückt und gehalten (wegen Gefahr der Überlastung von Spule L 301 nicht zu lange), mit den Schalters links (obere Reihe) oder rechts der Frequenztaste (untere Reihe, Kanäle 6 - 10) wird das Band A oder B gewählt und mit Drehen der Frequenzeinstellschraube des entsprechenden Kanals die Frequenz eingestellt. Nach dem Loslassen der Taste TUNE kann auf einen anderen Kanal gewechselt und der eingestellte Kanal nochmals angewählt werden, das Gerät sollte auf die eingestellte Frequenz zurückkehren.
Mit einem Kanalwahlgerät C-2724 können die zehn Kanäle des RT-264 fernbedient eingestellt werden, es wird an den Anschluss REMOTE angeschlossen. Die Buchse X-MODE ist zum Anschluss des Sprachverschlüsselungszusatzes SVZ-B vorgesehen.
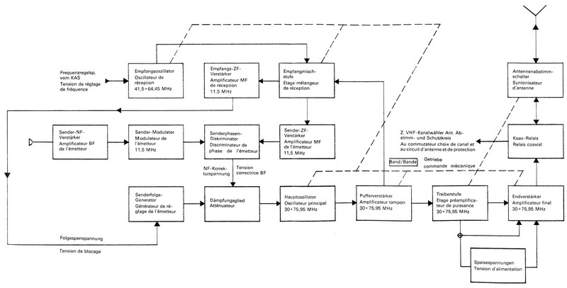
Technisches Prinzip
Röhrenbestückung
In den nach dem 1.1.1983 hergestellten RT-264 kamen Module in Halbleitertechnologie zum Einsatz, welche mit den älteren Geräten nur bedingt kompatibel sind.
Entwicklung
Das frequenzmodulierte VHF-Sprechfunkgerät RT-264 war von der amerikanischen Avco Corporation entwickelt worden und wurde um 1965 in den USA eingeführt.
Im Jahre 1984 wurden bei der Beschaffung des Panzers 87 Leopard 2 SE-412/K-Funkgeräte mit Frequenzspeichertasten erstmals eingebaut.



